近日,西藏大学高原脑科学研究团队在高原应激性认知障碍与肠道微生态干预领域取得系列性突破,连续在中科院二区的国际知名微生物学期刊《AMB Express》和《Frontiers in Microbiology》发表题为《Lactobacillus johnsonii HL79 modulates the microbiota-gut-brain axis to protect cognitive function in mice chronically exposed to high altitude》和《Lactobacillus johnsonii HL79 Mitigates Plateau Environment-Induced Hippocampal Dysfunction in Mice》的两篇研究论文,揭示高原应激状态下认知损伤的“菌-肠-脑轴”紊乱机制,并提出了一种基于功能性益生菌——约氏乳杆菌HL79(Lactobacillus johnsonii HL79)的全新调控策略。
高原地区由于低氧、低压、高辐射等多重环境应激因素,常诱发以记忆障碍和情绪紊乱为代表的中枢神经功能损伤。此前团队报道关于高原暴露的研究,抗生素诱导的肠道微生物群耗竭显著加剧了海马记忆功能的损伤,提示肠道微生物群在调节高原低氧所致神经系统功能障碍中具有重要作用(文章链接:https://doi.org/10.1016/j.ecoenv.2023.115035)。西藏大学高原脑科学团队从“肠道菌群-脑功能”互作机制出发,重点研究了高原环境引发脑功能障碍的微生态介导机制,并聚焦于其团队长期分离保藏的优势益生菌株——约氏乳杆菌HL79。
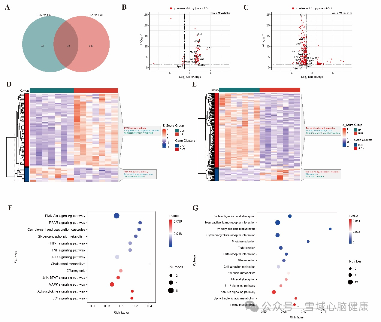
研究发现,在模拟3500~4000米高原环境暴露下发现低压低氧等极端环境显著破坏了小鼠的空间记忆能力,并导致海马区氧化应激水平上升、CREB-BDNF突触可塑性通路下调、电生理活动紊乱等现象。给予约氏乳杆菌HL79干预后,动物的认知能力、抗氧化状态和脑组织功能指标显著改善。此外,通过转录组和血清代谢组联合分析,该菌株主要通过调控脂质代谢和PPAR信号通路实现保护效应,展示了跨系统调控“菌-肠-脑轴”的重要潜力,为探索“菌-肠-脑轴”适应极端环境的分子机制提供了新思路(文献链接:https://doi.org/10.1186/s13568-025-01898-2)。

图2约氏乳杆菌HL79对暴露于模拟高原环境中小鼠海马体基因转录的影响
另一篇长期暴露研究中,团队构建了20周慢性高原暴露模型,进一步验证了约氏乳杆菌HL79在长期高原暴露下对工作记忆和焦虑行为的保护作用。肠道菌群高通量测序结果显示,约氏乳杆菌HL79显著调节了高原环境下的菌群组成,提高了乳酸杆菌等有益菌丰度,抑制了致炎菌群的过度增殖。并通过宏基因组及脑转录组联合分析,揭示其通过调控特定菌群(如拟杆菌、乳酸杆菌属等)与前额叶脑区特征基因协同调控认知功能,为高原慢性认知衰退提供了理论支撑。揭示了HL79调控行为与脑功能的核心微生物标志物和关键分子网络,为高原慢性认知衰退提供了理论支撑与潜在干预靶点(文献链接:
https://doi.org/10.3389/fmicb.2025.1561400)。

图1 不同环境及处理条件下微生物群落特异性分布和占有率分析及其关键节点识别
两项研究均聚焦于西藏大学高原脑科学团队在西藏那曲地区分离、保藏并系统研究的约氏乳杆菌HL79(CCTCC M 2025192),系统性的提出通过靶向肠道菌群干预高原认知障碍的微生态策略,并提供了“从菌入脑”调节通路的实验证据。约氏乳杆菌HL79不仅拓展了高原医学中微生态干预的研究手段,也为功能性益生菌在极端环境适应中的开发应用提供了全新视角。目前,该菌株已进入功能评估与转化研究阶段,未来有望成为高原环境下认知保护的潜在“生物药物”或功能性食品核心成分。
上述研究成果得到了国家自然科学基金项目(U23A20476)、拉萨市重点科技计划项目(LSKJ202309)、西藏自治区科技计划项目(XZ202303ZY0013G)、西藏自治区重点研发项目(2023ZYJM001)等基金项目的资助。
2025年4月10日至14日,由西藏大学高原脑科学研究中心与西藏自治区心理学会联合主办的“近红外技术促进高原脑科学研究会议”在西藏大学成功举行。会议汇聚了高原医学、脑科学及近红外技术领域的十余位资深专家学者,通过主题研讨、成果交流与专题学术讲座,为高原脑科学研究注入了新动能,开启了跨学科协同发展的新篇章。
《Parietal-specific activation reveals pain from inadequate levels of altitude acclimatization/adaptation》的研究论文,揭示了高原习服不良引发非特定性疼痛的脑神经机制--原来,大脑顶叶的特定脑波活动,正悄悄“播报”着身体对高原环境的适应状态。
《Moderating role of personality in structural changes in the right entorhinal cortex of long-term high-altitude hypoxia-exposed individuals》的研究论文,揭示了积极人格特质调节高原自然环境中长期缺氧暴露对人脑的不良影响。
《AMB Express》和《Frontiers in Microbiology》发表题为《Lactobacillus johnsonii HL79 modulates the microbiota-gut-brain axis to protect cognitive function in mice chronically exposed to high altitude》和《Lactobacillus johnsonii HL79 Mitigates Plateau Environment-Induced Hippocampal Dysfunction in Mice》的两篇研究论文,揭示高原应激状态下认知损伤的“菌-肠-脑轴”紊乱机制,并提出了一种基于功能性益生菌——约氏乳杆菌HL79(Lactobacillus johnsonii HL79)的全新调控策略。
由西藏大学、中国生理学会应用生理学专业委员会、首都医科大学口腔健康北京实验室、华西医院西藏医院等单位共同主办,西藏大学教育学院、西藏大学高原脑科学研究中心、西藏自治区心理学会联合承办的第六届高原脑科学学术论坛暨中国生理学会应用生理学专委会成立40周年学术研讨会在西藏林芝顺利举办。
热门视频
热门文章